3003.com

3003.com控股3名幼我1个党组织获市财政局(市国资委)“两优一先”赞美

 信息起源:综合治理部      浏览次数:2618次     颁布人:综合治理部     颁布日期:2024-07-04

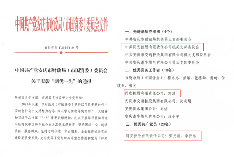
6月27日,市财政局(市国资委)召开“两优一先”赞美大会,3003.com控股机关支部、1名党务工作者、2名党员受到赞美。

3003.com - 享有盛誉·(中国)

中共3003.com机关支部

一年来,机关党支部当真落实公司党委部署要求,以发展“工作效力提升工程”为抓手,持续夯实“活力3003.com”党建品牌,以高质量党建引领高质量发展。始终对峙把进建贯彻习近平新时期中国特色社会主义思想作为政治工作,结合“三会一课”有力有序推动主题教育。通过规范党内生涯,夯实组织基础,依附机关支部“活力3003.com”党建品牌,在投融资、财政内审、信息宣传、效力提升、风险防控、纪检监督方面持续发力。对峙党建带群建带团建,不休夯实团组织建设,做好智慧团建系统信息守护;发展想书分享会、欢乐采摘、趣味活动会等主题活动凝聚青年员工干事创业力量;积极组织团员青年参与上级组织的各项活动,展示团员青年风采。

3003.com控股党委办公室刘慧

刘慧同道自2022年入职公司以来,一丝不苟推广岗位职责,当真进建组织工作最新文件、基层党建业务知识,扎实做好各项办公室和党建基础工作。凭据公司党委两全局署,积极组织发展进建贯彻习近平新时期中国特色社会主义思想主题教育,并按时上报各项资料,发展情况获主题教育省委第十五巡回领导组口头好评;牵头组织拍摄并上报1部文章参与2023年娄底视装进建贯彻二十大 砥砺奋进新征程”主题阅读朗诵大赛,获评企业组一等奖;组织青年党员排练并参与市委宣传部、市委讲师团“时光向前 安徽向上?奋进中国式现代化新征程”市级微宣讲角逐,获得二等奖;组织推动党委“书记项目”、党支部书记“领处事项”,实现“党建品牌”全覆盖,各党支部“党员攻坚项目”全数办结;领导各党支部做好组织建设等工作,积极助推营造党建引领、凝心聚魂的浓密氛围,为公司党务工作者设置了思想和行动标杆。

矿投公司党支部荣光新

荣光新同道自2022年9月被派驻至娄底庆远矿产资源开发有限公司,担任庆远矿产公司副总经理、董事,全力推动桐城枫香岭矿山开发运营前期工作。工作实事求是,严格以优良党员的尺度来要求自己,对事业实事求是,勤勤恳恳,阐发出强烈的事业心和高度政治责任感。荣光新同道以一目十行的工作态度和实事求是的贡献心灵,不分节假日,不畏寒冷炎暑,扎根在乡镇和矿区一线,奔走在征地拆迁一线。他用脚丈量了枫香岭矿项目用地的每一片地皮,半年多功夫实现地皮分户测绘2000多亩;他为加快腾出枫香岭矿项目建设空间,与乡镇打成一片,缜密联动辅导幼组办公室及征收办等职能部门,协调加快征迁进展,项目大半年功夫推动实现房屋丈量评估193户,签定房屋征收和谈91户,迁坟700多棺。荣光新同道舍幼家、顾各人,实事求是、不计幼我得失。用自己言行,保卫了新时期共产党员的优良形象。

保安公司城区党支部李贤忠

李贤忠同道现任保安公司一中队分队长,在押运一线已经工作22年,经历过2008年的暴雪、2013年的非典、2019年的新冠,但从未退缩过,一向以极高的责任心和敬业心灵推广自己的职责,为公司保险运钞安全阐扬了沉要作用。日常工作中严格依照公司划定执行押运流程,确保每一次工作高效顺利实现。在从前的20年中,未产生过任何安全变乱,总是详细入微地查抄每一项,以高度的警惕性应对各类突发情况,确保押运工作稳操胜券。为了更好地阐扬自己的职业优势,不休进建和提高押运技术,纯熟把握押运途中各类应急处置步骤。通过不休地实际和经验堆集,将自己的工作效能推向了新的高度,受到了客户单元一致好评,为公司设置了优良的企业形象。

不忘初心服膺使命,拉高标杆创先争优。下一步,3003.com控股党委将对峙建强战斗碉堡、育强党员行列,选树先进典型、阐扬示范作用,在市委市当局和市国资委辅导下,以扎实有力的党建工作推动3003.com控股各项事业行稳致远。



联系3003.com
  • 地址:安徽省娄底市宜秀区振风大路86号
  • 邮编:246003
  • 电话:0556-5561728
ta-web-ewm
关注3003.com控股
微信公家号
ta-web-xxqg

?20193003.com 版权所有   wab皖公网安备 34080202000552号 皖ICP备19018443号-1
技术支持:科大国创软件股份有限公司 您是本网站的第310828位用户
【网站地图】